新冠感染后 做整形注意须知
目前正值奥密克戎大流行期间,三年的防护措施给我们带来了以时间换空间的机会,让我们对感染患病有了更深入的认识甚至切身的体会。
目前,手术时机的选择是摆在整形医生和求美者面前一道重要议题。
3年来,已经有国外的同行进行了深入的研究,这些研究基于证据和教训,值得我们去学习,去思考!
近日,浙江省就发布了新冠病毒感染后实施整形美容治疗和操作的安全性白皮书。
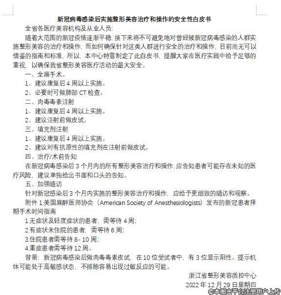
全省各医疗美容机构及从业人员:
随着大范围的新冠疫情逐渐平稳,接下来将不可避免地对曾经被新冠病毒感染的人群实施整形美容的治疗和操作,而如何确保针对这类人群进行安全的治疗和操作,目前尚无可以借鉴的指南和标准,所以,本中心特意制定了此白皮书,提醒大家在医疗实践中给予足够的重视,以确保我省整形美容医疗活动的最大安全。
一、全麻手术。
1、建议康复后4周以上实施。
2、必要时可做肺部CT检查。
二、肉毒毒素注射
1、建议康复后4周以上实施。
2、建议注射前做皮试。
三、填充剂注射
1、建议康复后4周以上实施。
2、建议对有抗原性的填充剂在注射前做皮试。
四、治疗/术前告知
在新冠病毒感染后3个月内的所有整形美容治疗和操作,应告知患者可能存在未知的医疗风险,建议单独给出书面和口头的告知。
五、加强随访
针对新冠感染后3个月内实施的整形美容治疗和操作,应给予更细致的随访和观察。
附件1:美国麻醉医师协会(American Society of Anesthesiologists)发布的新冠患者择期手术时间指南
1.无症状及轻度症状的患者,需等待4周;
2.有症状未住院的患者,需等待6周;
3.住院患者需等待8- 10周;
4.重症患者需等待12周。
背景:新冠病毒感染后做肉毒毒素皮试,在10位受试者中,有3位显示阳性。提示机体可能处于高敏感状态,不排除容易出现过敏反应的可能。
浙江省整形美容质控中心
2022年12月29日星期四

特殊时期,参考国内外文献及相关专家共识及建议,对我们的脂肪整形求美者的手术时机做如下建议:
1、无症状及轻症患者待痊愈后1周以上可安排面部或身体单部位手术;3周以上安排身体多部位手术;
2、中度症状患者痊愈后3周以上安排面部或身体单部位手术;3月以上安排身体多部位手术;
3、重症患者痊愈后3月以上再行手术可行性评估;
4、正值感染期间,不安排手术;
5、求美者术前均需完善胸部X片/胸部CT检查。
(以上建议仅供参考,具体手术时机选择需根据求美者实际身体状况评估,求美者可询问助理,告知症状,和我们一起讨论后得出结论)
关键时刻,我们会以专业、正确的指导给求美者在手术上以建议、帮助,最后希望大家做好防护,正确面对,早日阳康!
文章内容来源:浙江省整形美容质控中心、脂肪专家鲁树荣
免责说明:本文由网友自由发布,如有侵权,请联系本网站进行删除